Chatur AI - System Architecture
System Architecture for the WhatsApp Conversational Access Layer for NAPS (National Apprenticeship Promotion Scheme)
This document describes the NAPS-specific implementation of Citizen AI, currently referred to as Chatur AI (working name), and should not be read as the full Citizen AI vision.
Status: Live technical architecture (near-term, reality-first)
Shelf life: Evolving document – updated as system changes
Related vision document: RightWalk’s Citizen AI (long-horizon, product & policy narrative)
Positioning & Relationship to Citizen AI
This document intentionally differs in tone and scope from Citizen AI:
- Citizen AI is a vision-first, long-shelf-life narrative covering past, present, and long-term futures.
- Chatur AI is a reality-first, operational snapshot of what is deployed today and what is planned in the near term.
Both documents are correct for their own domain, and are complementary:
- Citizen AI explains why and where the system is going.
- Chatur AI (this docuemnt) explains what is running and how it is engineered right now or for near-term
1. Objectives
A WhatsApp-first conversational system that enables opportunity discovery, assisted registration, and apprenticeship application on NAPS, using an AI-driven conversational layer with deterministic tool execution, human handoff, strong validation, and a secure, auditable AWS deployment.
Opportunity discovery is the primary value surface; workflows are executed only when intent is clear.
1.1 What exists today
- Exploration-first UX is live: users can discover opportunities without prior login.
- Registration and application are triggered only when a user chooses to act.
- AI acts as a guided facilitator, not just a form-filling bot.
1.2 Design principles
- Correctness over autonomy
- Auditability over speed
- Human override at every stage
- Field-realistic failure handling
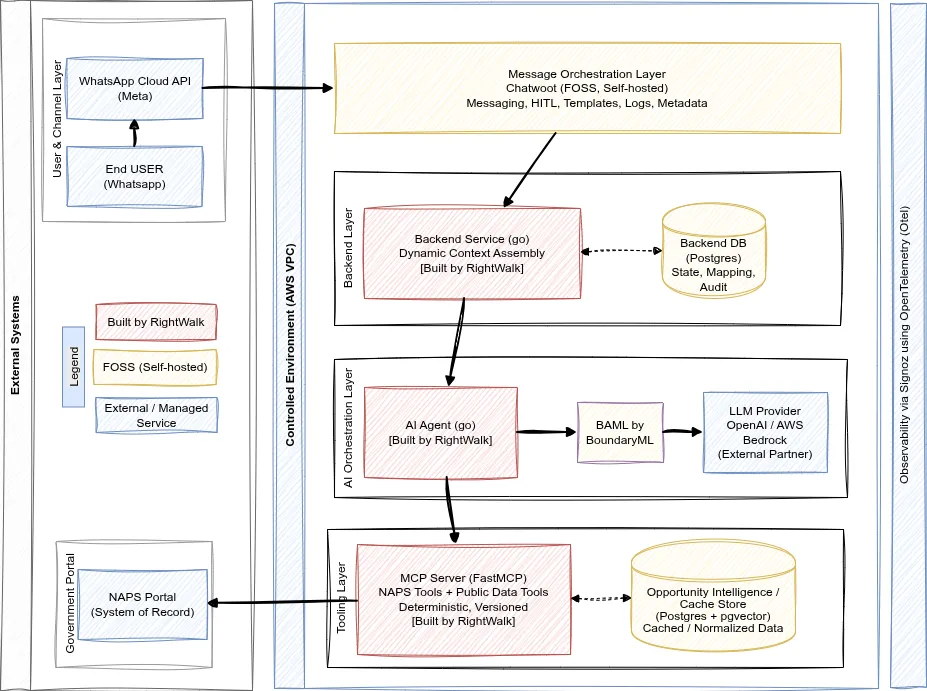
2. System Overview
2.1 User & HITL Layer
- WhatsApp Cloud API → sole user interface.
- Chatwoot (self-hosted):
- Conversation ownership (AI ↔ human).
- Metadata, inbox routing, escalation.
- Acts as the primary conversational state holder.
2.2 Backend (chatwhat, golang, containerised, private EC2)
- Receives Chatwoot webhooks.
- Decides whether AI or human owns the turn.
- Performs context assembly.
- Mediates all side effects.
2.3 AI Decision Engine (Agentor, part of backend)
- Currently single-agent, single-model.
- Self-developed tool for agentic-loops, written in golang for stability, performance, and concurrency
- Responsible for intent understanding, planning, and response generation.
- No direct database or external system access.
Agent Design & Evolution
* Current
- Single agent.
- Single model.
- End-to-end reasoning loop.
* Planned (if needed)
- Hierarchical or classifier-first agents.
- Validators for sensitive actions.
- Cost-optimized executor models.
This evolution is optional, not assumed.
The MCP server is the system’s safety and determinism boundary.
Responsibilities:
- Strongly typed, versioned tools.
- Validation and schema enforcement.
- Connectivity to NAPS APIs and internal datasets.
- Full audit logging.
Agentor decide what to do; MCP defines how it happens.
2.5. Opportunity Intelligence Plane (Part of MCP server, with PGvector)
While NAPS remains the system of record, Opportunity Intelligence is a first-class internal plane:
Components:
- Normalized Opportunity Database (Postgres, planned).
- Semantic indexing for filters like
Sector/Industry, Course Name, Location etc. (pgvector).
- Deterministic ranking and filtering logic.
- MCP tools:
search_opportunities
- (planned)
recommend_opportunities
This plane:
- Eliminates user-facing NAPS latency.
- Enables exploration-first UX.
- Provides a foundation for future recommendation and guidance systems.
2.6. State & Workflow Management
State is distributed across:
- Chatwoot conversations – conversational and ownership state.
- NAPS portal – authoritative workflow state.
- Postgres DB – durable user mappings, audit data, opportunity data.
3. Evaluation, Observability & Safety
Evaluation is treated as both observability and infrastructure.
3.1 Observability
- Everything is based on OpenTelemetry (OTel)
- Infra & app telemetry: Logs and Metrices in SigNoz.
- AI Agent telemetry: Traces in Signoz.
3.2 Evaluation as infrastructure
- Self-developed evaluation system (Assertyr) for agent correctness, safety, and compliance.
- Replay of real conversations.
- Tool correctness checks.
- Consent and safety assertions.
- Regression detection.
Evaluation outputs influence:
- Prompt changes.
- Model selection.
- Tool schema evolution.
- Release gating.
3.3 Assertyr (written in golang) – Evaluation & Safety Infrastructure
Assertyr is RightWalk’s agent evaluation and safety infrastructure, designed specifically for non-deterministic, agentic conversational systems operating in public-sector workflows.
Unlike traditional observability, Assertyr focuses on system correctness, policy compliance, and regression immunity across real conversations.
#### Role in the architecture
Assertyr operates out of band from the live request path, consuming artifacts produced by:
- Chatwoot conversations,
- Backend action logs,
- MCP tool invocation records,
- Signoz LLM traces.
It does not participate in runtime decision-making, but instead governs what is allowed to ship and scale.
#### Core capabilities
#### Why Assertyr is infrastructure (not just observability)
- Traditional metrics answer “what happened?”
- Assertyr answers “is the system still safe, correct, and policy-aligned?”
In practice, Assertyr acts as:
- a quality gate before scale-up,
- a safety net against silent regressions,
- and a compliance enabler for public deployment.
#### Positioning
Assertyr is treated as a first-class platform component, alongside the MCP and the Agentor, ensuring that agent behavior remains:
- auditable,
- reproducible,
- and governable over time.
3.4. Infrastructure (AWS)
- Single VPC, private-by-default.
- Public ingress via Nginx.
- Private subnets for Chatwoot, Backend, MCP.
- NAT-based egress.
- Single-AZ today; Multi-AZ/region and ASG planned.
- Single AWS Aurora with PG16-DB-cluster read-replica in different AG.
- Seperate and isolated DB for each application like chatwoot, backend, MCP etc.
Stateless services enable horizontal scaling.

4. Way forward and decisions
4.1 Employer Bot
The Employer WhatsApp Bot will be:
- A separate WhatsApp number.
- A separate backend.
- A separate MCP server.
While patterns and stack will be similar, it is not a shared runtime with the present system.
This document intentionally excludes employer architecture. A similar approach can be taken for creating a WA conversation layer for other portals like RTE.
4.2. Non-goals (Current)
- No multi-region deployment.
- No shared employer-citizen backend.
- No assumption that long-horizon features are imminent.
4.3. Open Decisions
- Cache reintroduction strategy.
- Recommendation engine boundaries.
- Token budget enforcement.
Closing Note
This architecture encodes what is real today, while remaining compatible with the longer-term vision articulated in Citizen AI. It is intentionally conservative, auditable, and field-aligned — designed to evolve without rewriting core assumptions.